Data Structures in Java – A Beginners Guide

 Data structures are fundamental to any programming language. The choice of a particular data structure has a significant impact on the functionality and performance of Java applications, thus it is worthwhile to master data structures in Java.

This guide will help beginners to understand what is data structures, what is data structures in Java, the types of data structures in Java and many more.

What is Java?

Java is a high-level programming language created by sun microsystems. This programming language is reliable, object-oriented and secure. Java follows the WORA principle, which stands for “Write Once Run Anywhere”. You can run a java program as many times as you want on a java supported platform after it is compiled. 

What are Data Structures?

data structure is defined as a format for arranging, processing, accessing, and storing data. Data structures are the combination of both simple and complex forms, all of which are made to organise data for a certain use. Users find it simple to access the data they need and use it appropriately thanks to data structures.

What are Data Structures in Java?

Data Structure in java is defined as the collection of data pieces that offers an effective means of storing and organising data in a computer. Linked List, Stack, Queue, and arrays are a few examples of java data structures.

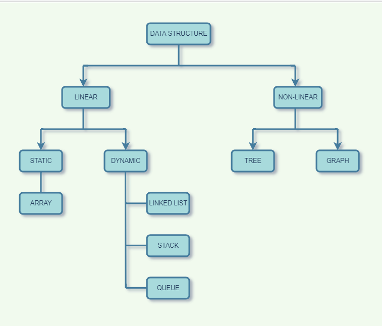
Types of Data Structures in Java

Here is the list of some of the common types of data structures in Java:

  • Array
  • Linked List
  • Stack 
  • Queue
  • Binary Tree
  • Binary Search Tree
  • Heap
  • Hashing 
  • Graph

Here is the pictorial representation of types of java data structures



For more information click here..

No comments:

Powered by Blogger.